搜索
高中部首页
学部简介
高中部简介
高中部校长寄语
taptap点点网页登录
学部新闻
教师风采
名师风采
教师荣誉
教师随笔
学生园地
taptap点点网址谁知道
taptap网页入口登录
点点手机网址
教学科研
每周一课
教学科研
点点taptap网址登录
生涯教育
研究性学习
竞赛课程
基地班课程
点点taptap最新版本更新内容
taptap点点网页版稳定版
主题活动
班级风采
家校共建
家长委员会
家长学校
taptap登录中心
教师风采
教师随笔
名师风采
教师荣誉
教师随笔
返回首页
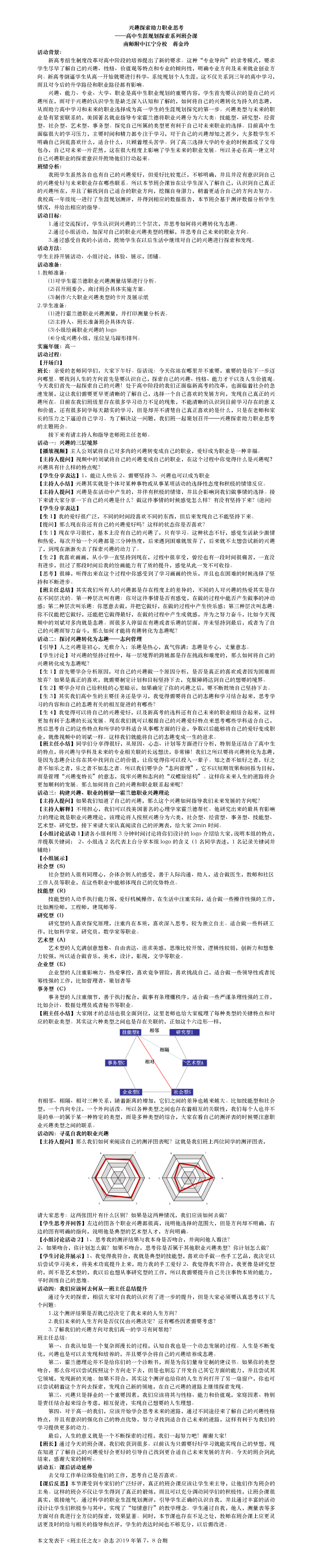
兴趣探索助力职业思考 ——高中生涯规划探索系列班会课
[ 发布时间 ]
2019年09月04日
[ 点击次数 ]
25271
浏览字号:
小
中
大
<
上一篇
下一篇
>
<
上一篇
下一篇
>
▲
map